芯城品牌采购网 > 品牌资讯 > 全部资讯

26650锂电池简介26650,取其严格定义是指单体电芯的尺寸为:直径26mm,高度65mm。这种圆柱体外观的尺寸各个厂家在实际生产中会略有差异,所谓:高矮胖瘦各不同,都叫26650。但是这个差异不会很大,直径都不会超过27mm,高度也都不会超过66mm。单体电芯配上支持系统投入使用,就是26650锂电池,如果是多个锂电芯或者锂电池组合在一起就叫锂电池组,更精确一点的说法是26650锂电池组。26

芯城品牌采购网

6384

BerkeleyDB概述BerkeleyDB是由美国SleepycatSoftware公司开发的一套开放源码的嵌入式数据库的程序库(databaselibrary),它为应用程序提供可伸缩的、高性能的、有事务保护功能的数据管理服务。BerkeleyDB为数据的存取和管理提供了一组简洁的函数调用API接口。它是一个经典的C-library模式的toolkit,为程序员提供广泛丰富的函数集,是为应用程

芯城品牌采购网

4473

ABB电流电压传感器简介ABB拥有广泛的产品线,包括全系列电力变压器和配电变压器,高、中、低压开关柜产品,交流和直流输配电系统,电力自动化系统,各种测量设备和传感器,实时控制和优化系统,机器人软硬件和仿真系统,高效节能的电机和传动系统,电力质量、转换和同步系统,保护电力系统安全的熔断和开关设备。这些产品已广泛应用于工业、商业、电力和公共事业中。ABB与中国的合作开始于100多年前的1907年。当时

芯城品牌采购网

13493

BEA激光传感器简介众所周知,激光扫描技术已广泛应用于轨道交通、工业自动化、安防等诸多领域,而搭载该技术的激光传感器也为地铁、博物馆等诸多场所提供安全保护。如今,作为全球知名传感器领军企业,BEA已将该类产品应用于高速公路收费站,自2010年开始,BEA激光传感器应用于其手动和自动收费站系统,并在之后的几年内取得了满意的效果。BEA激光传感器应用BEA激光传感器采用飞行时间(TOF)测量原理,可在

芯城品牌采购网

12774

超级电容器-芯城品牌采购网

超级电容器工作原理超级电容器是通过电极与电解质之间形成的界面双层来存储能量的新型元器件。当电极与电解液接触时,由于库仑力、分子间力及原子间力的作用,使固液界面出现稳定和符号相反的双层电荷,称其为界面双层。把双电层超级电容看成是悬在电解质中的2个非活性多孔板,电压加载到2个板上。加在正极板上的电势吸引电解质中的负离子,负极板吸引正离子,从而在两电极的表面形成了一个双电层电容器。双电层电容器根据电极材

芯城品牌采购网

15073

ACPL-247-500E品牌介绍ACPL-247为内含四个发光二极管,通过光学耦合到四个独立光敏晶体管的直流输入四通道半节距光敏晶体管光电耦合器。这两款器件的输入输出隔离电压为3,000Vrms,输入电流5mA时响应时间tr大约在2μs,ACPL-227最低CTR为50%,ACPL-247为100%。是高性能的混和信号和数字信号处理的IC,它的产品分为放大器和比较器、数模/模数转换器、嵌入式处理

芯城品牌采购网

8006

IGBT驱动板-芯城品牌采购网

IGBT驱动板应用高压直流输电换流站风能、太阳能发电并网设备风力发电机控制有源谐波滤波器无功补偿装置高压高频电源电机变速驱动IGBT驱动板特点两单元驱动板,DA962A可驱动300A/1200V(600A/600V)双管。工作模式可选为半桥模式或两个单路模式。半桥应用时,双管信号互锁,用户可以设置死区时间,确保不直通。双单路模式中两信号可以独立无关分别使用,因此可用于电流型半桥电路的驱动。短路时软

芯城品牌采购网

11426

232编码器简介232编码器接口方便连接上位机,采用霍尔原理检测方式,具备优异的抗冲击和振动特性。自带通信协议,可以方便的设置参数。多用途、多功能,直接对应单圈多圈角度、多圈长度、转动平移速度测量。宽工作电压,极低的耗电流。232编码器特点转速高、响应速度快防尘、防油、抗震动等级高调试方便、安装简单232编码器特性参数工作电压10-30Vdc或5Vdc极性保护消耗电流<110mA(24V电源

芯城品牌采购网

10175

D类功放电感简介数字功放具有失真小、噪音低、动态范围大等特点,在音质的透明度、解析力、低频的震撼力度方面是传统功放不可比拟的。理论上讲,如果选用理想的开关元件,数字功放的效率可以达到100%,很多工程师都在朝着这一目标而努力。D类功放电感在被动元件的选择方面,早期是用开放式的工型电感,这种电感不管是在效率还是抗干扰能力方面都比较低;随后出现了屏蔽式的插件电感,屏蔽式电感在抗干扰能力方面有所提升,但

芯城品牌采购网

13815

ABB电容器作用电容器广泛应用在各种高、低频电路和电源电路中,起退耦(指消除或减轻两个以上电路间在某方面相互影响的方法)、耦合(将两个或两个以上的电路连接起来并使之相互影响的方法)滤波(滤除干扰信号、杂波等)、旁路(与某元器件或某电路相并联,其中某一端接地)、谐振(指与电感并联或串联后,其振荡频率与输入频率相同是产生的现象。例如,调谐选择电台频率)、降压、定时等作用。ABB电容器结构特性1.电容器

芯城品牌采购网

10940

AVX钽电容企业简介专业从事无源电子元器件和互连接产品的设计、开发、生产和销售,是该行业的佼佼者。产品种类繁多,销往世界各地的电子市场。1984年,AVX公司亚洲公司成立于香港。1986年,在新加坡开展了生产业务。1987年,在台湾和韩国设立了销售分公司。1990年,AVX公司跨出了战略联盟的重要一步,即与日本Kyocera公司合伙,从而使这二家无源微电子技术的世界巨头在专业特长、开发经验、专有技

芯城品牌采购网

10779

水泵型变频器应用行业恒压供水消防设备楼宇供水环保设备水处理设备环境工程水泵型变频器节能原理由水泵工作原理可知:水泵流量与水泵(电机)转速成正比,水泵扬程与水泵(电机)转速平方成正比,水泵轴功率等于流量与扬程乘积,故水泵轴功率与水泵转速三次方成正比(既水泵轴功率与供电频率三次方成正比)。上述原理可知改变水泵转速就可改变水泵功率。流量基本公式:Q∝NH∝N2KW=Q*H∝N3以上Q代表流量,N代表转速

芯城品牌采购网

12749

连接器简介连接器也叫接插件。国内也称作接头和插座,一般是指电器接插件。即连接两个有源器件的器件,传输电流或信号。公端与母端经由接触后能够传递讯息或电流,也称之为连接器连接器优势1、改善生产过程接插件简化电子产品的装配过程。也简化了批量生产过程;2、易于维修如果某电子元部件失效,装有接插件时可以快速更换失效元部件;3、便于升级随着技术进步,装有接插件时可以更新元部件,用新的、更完善的元部件代替旧的

芯城品牌采购网

14944

引言在电子技术发展历程中,半导体收音机作为二十世纪重要的科技创新产品,彻底改变了信息传播和接收方式。输出变压器作为半导体收音机音频放大电路的核心元件,其性能优劣直接影响整机的音质表现和能效水平。从技术层面来看,输出变压器在阻抗匹配、信号传输和功率转换等方面发挥着不可替代的作用。尽管现代电子设备中已经较少见到传统半导体收音机的身影,但深入理解输出变压器的工作原理和设计要点,对于掌握音频放大技术和电磁

液晶屏ESD防护解决方案-芯城品牌采购网

1静电的产生静电是一种客观存在的自然现象,产生的方式多种,如接触、摩擦、电器间感应等。静电的特点是长时间积聚、高电压、低电量、小电流和作用时间短的特点。人体自身的动作或与其他物体的接触,分离,摩擦或感应等因素,可以产生几千伏甚至上万伏的静电。2行业的困扰ESD(静电放电)对电品造成的破坏和损伤有突发性损伤和潜在性损伤两种。所谓突发性损伤,指的是器件被严重损坏,功能丧失。这种损伤通常能够在生产过程中

芯城品牌采购网

8947

FPGA芯片的特点-芯城品牌采购网

FPGA是数字芯片的一个分支,与CPU、GPU等固定功能芯片不同,FPGA在制造后可以根据用户需求赋予特定的功能。FPGA芯片涉及通信、工业、军事/航空航天、汽车、数据中心等多个领域,预计中国FPGA市场年复合增长率将超过17%,明显高于全球增速。中国市场收入在国际FPGA头厂商的收入中占据第一位,国内替代品存在巨大的空间。建议关注明年芯片行业左侧的布局机会。FPGA——一种可由用户定制的高性能芯

芯城品牌采购网

11162

车载T-BOX中MCU和SoC通信方案(SPI通信方式)-芯城品牌采购网

在车载T-BOX中,MCU和SoC之间必然存在数据通信,本篇文章将分享一种基于SPI通信方式方案。SoC作为主机,MCU作为从机,配置模式如下所示:通信模式:模式0;通信速率:4.8Mbps;数据存储:小端模式;数据长度:每包256Byte。MCU和SoC物理连接如图所示:名词解析:MISO:主设备输入从设备输出;MOSI:主设备输出从设备输入;SCLK:时钟信号,主设备产生;CS:片选,主设备控

芯城品牌采购网

10020

TDK压电叠堆执行器产品组合添新锐-芯城品牌采购网

TDK推出两款新的采用符合RoHS要求的锆钛酸铅(PZT)材料制成的铜内电极压电执行器——COM30S5和COM45S5。新款元件采用TDK获得专利的基于铜电极的HAS(高有效堆叠)技术,以无外壳封装的被动元件供货,实现了良好的动态范围、高力量/体积比和纳米级精度。比之其他技术,TDK采用HAS技术的压电执行器性能更佳,湿度稳定性更好、使用寿命更长。两款新元件覆盖电压范围为-10至+180V,额定

芯城品牌采购网

8080

国产首款4GHz/12bit示波器发布,自研芯片从0到1的突破-芯城品牌采购网

从电子平台了解到,鼎阳科技于12月28日召开新品发布会,发布4GHz带宽、12-bit高分辨率的数字示波器SDS7000A和8GHz的自研示波器前端放大器芯片SFA8001。其中SDS7000A是国内第一款4GHz带宽、12-bit高分辨率数字示波器,将国产高分辨率示波器提升到一个新的高度,填补了相关领域的国产空白,而SFA8001是当前国内发布的第一款带宽达到8GHz的自研示波器前端放大器芯片。

芯城品牌采购网

10559

实时控制和通信领域的IT/OT融合如何推动工业自动化-芯城品牌采购网

如果有一个可以弯曲和转动的机械臂,它的每个轴都配备了十分精准的电机驱动器、传感器或机器视觉,仿佛在演奏一曲运动交响乐。但如果没有“指挥”告诉系统的每个器件在何时该如何执行各自的操作,那么机械臂可能会发出刺耳的碰撞声和金属摩擦声。在之前的实时控制系列文章中,我们探讨了用于感应、驱动和处理的实时控制(RTC)仪器。而要将它们贯穿起来需要借助“指挥”:实时通信。在本文中,我们将以基于实时通信和控制的工业

芯城品牌采购网

9257

AMD赛灵思工程师为你解答几种常见的SEMIP冲突-芯城品牌采购网

SEMIP是一种比较特殊的IP。它的基本工作就是不停地后台扫描检测FPGA配置RAM中的数据,一旦发现这些数据与预期值不符,即发出警告或者尽可能的修正。这个持续不断的RAM扫描动作带来的负面影响,除了一些后台资源的占用,就是产生了一定量噪声。噪声的冲突绝大多数xilinx设计里面SEM的噪声完全可以忽略不计;但是仍有部分高速应用比如HSSIO和memory,可能会受到一定干扰。比较典型的一个例子是

芯城品牌采购网

11471

如何利用MCU单片机嵌入式开发工具中的堆栈保护功能-芯城品牌采购网

在开发以MCU单片机为核心的嵌入式系统时,当软件程序将数据写入预设数据结构(通常为固定长度的缓冲区)以外的程序调用堆栈的存储地址范围时,就会产生堆栈。缓冲区溢出。这几乎肯定会破坏附近的数据,甚至改变返回函数。如果是故意的,这就是我们所知的堆栈粉碎。防止堆栈缓冲区溢出的一种方法是使用堆栈金丝雀,它的命名是因为它与在煤矿中使用金丝雀检测有毒气体相似。目前,在所有以IAREmbeddedWorkbenc

芯城品牌采购网

11417

步进电动机方案的7个注意事项-芯城品牌采购网

1.步进电机芯片步距误差是指空载时实测的步距角与理论的步距角之差。它反映了步进电动机方案角位移的精度。国产步进电动机的步距误差一般在±10′~±30′范围内,精度较高的步进电动机可达±2′~±5′。2.最大静转矩是指步进电动机在某相始终通电而处于静止不动状态时,所能承受的最大外加转矩,亦即所能输出的最大电磁转矩。它反映了步进电动机方案的制动能力和低速步进运行时的负载能力。3.步进电机芯片启动矩频特

芯城品牌采购网

10520

特斯拉成本大降54%-芯城品牌采购网

近日,特斯拉在社交平台上表示,4680大圆柱形电池的量产取得重大突破。上周,位于加州的弗里蒙特工厂生产了86.8万个大型圆柱形锂离子电池,可支持1000辆Y型汽车。加载中。虽然这一产量无法满足上海工厂每周约1.5万辆的生产能力,但已经相当接近德国柏林工厂和美国加州工厂每周平均3000辆的生产需求。同时,特斯拉表示:4680电池已经度过了量产最困难的时期。这意味着4680电池将在未来迎来量产和装车,

芯城品牌采购网

8562

意法半导体推出具超强散热能力的车规级表贴功率器件-芯城品牌采购网

2023年1月16日,中国意法半导体推出了各种常用桥式拓扑的ACEPACKSMIT封装功率半导体器件。与传统TO型封装相比,意法半导体先进的ACEPACKSMIT封装能够简化组装工序,提高模块的功率密度。工程师有五款产品可选:两个STPOWER650VMOSFET半桥模块、一个600V超快二极管整流桥功率器件、一个1200V半桥全波整流模块和一个1200V晶闸管半桥整流模块。所有器件均符合汽车行业

芯城品牌采购网

7907

村田量产化”低矮+大容量“聚合物电解电容器,应对不断增长的数据中心应用需求-芯城品牌采购网

株式会社村田制作所开发了D型外壳(7.3×4.3mm),产品高度2.0mmMax,同时实现了村田最大容量(470μF)的平滑滤波聚合物铝电解电容器。本产品将从2023年6月起开始批量生产。近年来,数据中心需要高速处理的不断增长的通信量。因此,不仅要求作为核心设备的服务器需要高速化,引入高性能网络及加速板的趋势亦不断增强。然而,此类设备存在耗电量大,难以确保稳定工作的IC电压变动及IC发热等问题。为

芯城品牌采购网

8657

2月14日晚间,上海新阳发布公告称,公司拟与上海化学工业区管委会、上海化学工业区发展有限公司签订《投资意向协议》,变更全资子公司上海芯刻微材料技术有限责任公司注册于上海化学工业区,并启动位于上海化学工业区的项目建设。据公告披露,项目主要开发集成电路关键工艺材料,总投资额约5.8亿元,占地约104亩。预计年产500吨I线、KrF、ArF干/湿法光刻胶;年产10000吨光刻胶稀释剂;年产5000吨高选

芯城品牌采购网

8650

LATTICE莱迪思FPGA助力超级高铁及电机设计-芯城品牌采购网

LATTICE莱迪思作为低功耗可编程器件FPGA的领先供应商,可持续性一直是莱迪思产品创新的核心指导原则。LATTICE莱迪思在过去几年中与Swissloop合作,并继续支持他们的超回路列车研究项目。这是学生组织卓有成效的一年。本文将介绍该团队在2022年的一些项目进展,以及Swissloop领导人RogerBarton和HannoHiss所做的卓有成效的工作。Swissloop是一个由苏黎世联邦

芯城品牌采购网

10066

NANDFlash售价季跌约20-24%,铠侠:未来持续减产-芯城品牌采购网

2月14日,全球第二大NANDFlash厂商铠侠公布了截止2022年12月31日的最新财报。数据显示,铠侠当季营收为2782亿日元,环比减少28.9%,同比下滑30.9%,营业利润转负至-933亿日元,环比下降215%,同比下跌229%,净利润转负至-846亿日元。铠侠表示,因PC、智能手机需求低迷,加上资料中心客户进行库存调整,导致NANDFlash出货量减少,供需平衡恶化下、售价大跌,加上受减

芯城品牌采购网

8966

消费类芯片和汽车芯片的简单分类-芯城品牌采购网

消费类芯片和汽车芯片简单分类三种:能用芯片:135-28nm,对应3G手机、家电、消费电子产业够用芯片:14-7nm含chiplet,对应4G手机、L2辅助驾驶、普通座舱好用芯片:7-2nm的尖端工艺,对应5G手机、L5无人驾驶、高级座舱美国芯片法案的目的是将中国卡在能用芯片中,而为了实现从能用到够用的进阶,有三种途径:(1)延续摩尔定律的原生非A硅制程;(2)转换到第三/四代半导体材料;(3)超

芯城品牌采购网

9453

Wi-Fi6/6E四频段扩展器让无线扩展器如虎添翼-芯城品牌采购网

随着智能家居的普及,家庭中连接无线设备的数量也在大幅增加,导致2.4GHz和5GHz频段过度拥塞。Wi-Fi6技术被称为“室内5G”,网速超快;Wi-Fi6E则是Wi-Fi6的加强扩展版。Wi-Fi6E与Wi-Fi6之间最大区别在于频段,Wi-Fi6频段是2.4GHz和5GHz,Wi-Fi6E则是在两个频段外又新增了一个6GHz频段,为的是增加在线流量的快速通道。瑞萨推出的Wi-Fi6/6E四频段

芯城品牌采购网

10685

ADUM1201隔离芯片能否实现双向传输?ADI工程师告诉你-芯城品牌采购网

ADUM1201隔离芯片能否实现双向传输?ADI工程师告诉你:1.我看数据手册里的框架图,所以想将2和3并联,将6和7并联。这样可以实现I/O信号的隔离吗?2.或者是在左侧和右侧都加上一个低导通电压的二极管,这样可以实现吗?不是很建议这样做,输入会被反向输出回来,改变电平的时候,高低电平将短路。我们看到另外一款的隔离芯片,将二极管改成了电阻,由于阻抗的不同,这个是他们官方给出的方案,并且我查到他们

芯城品牌采购网

10521

如何利用SiCMOSFET实现更高能效电力电子产品!-芯城品牌采购网

当您设计新电力电子产品时,您的目标任务一年比一年更艰巨。高效率是首要要求,但以更小的尺寸和更低的成本提供更高的功率是另一个必须实现的特性。SiCMOSFET是一种能够满足这些目标的解决方案。以下重要技巧旨在帮助您创建基于SiC半导体的开关电源,其应用领域包括光伏系统、储能系统、电动汽车(EV)充电站等。为何选择SiC?为了证明您选择SiCMOSFET作为开关模式设计的首选功率半导体是正确的,请考虑

芯城品牌采购网

11762

有源滤波器和无源滤波器哪个更好!-芯城品牌采购网

由无源元件(电阻、电容、电感)组成的滤波器叫无源滤波器;由有源元件(比如运放,它内部需要提供一定的电压才能正常工作)组成的滤波器叫有源滤波器。RC低通无源滤波器,如图:当信号频率趋于零时,电容的容抗趋于无穷大,故通带放大倍数为Aup=Uo/Ui=1电压放大倍数Au=Uo/Ui=(1/jwc)/(R+1/jwc)=1/(1+jwRc)令Fp=1/(2πRC)=1/(2πτ),则Au=1/(1+jf/

芯城品牌采购网

8774

博世发布全新一代可编程人工智能传感器芯片-芯城品牌采购网

在美国内华达州拉斯维加斯举行的CES®消费电子展上,BoschSensortec宣布推出一款全新智能传感器系统。该系统具有优异的性能/功耗比,同时体积小巧,且内置有随时可用的软件算法,非常易于集成。全新BHI360是一款基于IMU的可编程传感器芯片系统,结合了陀螺仪和加速度计,可实现完全自定义。它集成了传感器芯片融合库,可实现带有头部方向检测的3D音频效果,以提供个性化声音体验以及简单的手势识别。

芯城品牌采购网

7758

Microchip微芯推出针对电动航空应用设计的新型一体化混合动力驱动模块解决方案,可减少开发时间和重量-芯城品牌采购网

设计多电飞机(MEA)的飞机制造商希望将飞行控制系统从液压转换为电动,以减轻重量和设计复杂性。为了满足航空应用对集成和可配置电源解决方案的需求,MicrochipTechnologyInc.(美国微芯科技公司)今日宣布推出一款全新的综合性混合动力驱动模块,这是全新电源器件产品系列的首款型号。该系列产品将有12种不同型号,采用碳化硅(SiC)MOSFET或绝缘栅双极晶体管(IGBT)。这些混合动力驱

芯城品牌采购网

8554

NXP恩智浦推出全新28nmRFCMOS雷达单芯片系列,赋能新一代ADAS和自动驾驶系统!-芯城品牌采购网

NXP恩智浦半导体,汽车雷达行业领导者(信息来源:YoleIntelligence)宣布率先推出全新28nmRFCMOS雷达单芯片系列,适用于新一代ADAS和自动驾驶系统。新推出的SAF85xx单芯片系列集成了恩智浦的高性能雷达感测功能和处理技术,可为一级芯片供应商和OEM提供更高的灵活性,支持短距、中距和长距雷达应用,满足更多更具挑战性的NCAP安全性要求。NXP恩智浦拥有技术领先优势已超过15

芯城品牌采购网

10123

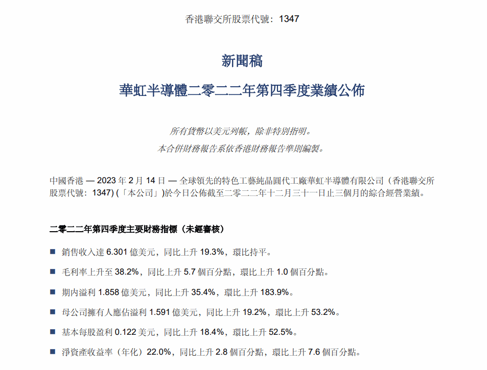
产能利用率满载,华虹半导体2022年销售收入同比增长51.8%-芯城品牌采购网

继晶圆代工大厂中芯国际披露业绩后,另一晶圆代工厂华虹半导体财报出炉。图片来源:华虹半导体财报截图华虹半导体2022年第四季度业绩显示,公司销售收入达6.301亿美元,同比上升19.3%,环比持平;毛利率上升至38.2%,同比上升5.7个百分点,环比上升1.0个百分点;母公司拥有人应占溢利1.591亿美元,同比上升19.2%,环比上升53.2%。四季度综合产能利用率达103.2%从财报来看,华虹半导

芯城品牌采购网

8292

据锡山发布消息显示,2月10日,连城凯克斯半导体高端装备研发制造项目举行开工奠基仪式。据悉,此次奠基开工的为二期项目,总投资10亿元,主要建设碳化硅设备、单晶炉设备、光伏组件设备、ALD设备在内的研发组装一体化生产线,项目达产后预计可实现年销售15亿元。连城凯克斯2019年底签约落户锡山,2021年连城凯克斯高端半导体装备研发制造基地投产。当时消息显示,基地投资30亿元,规划用地200亩,将建成年

芯城品牌采购网

7136

据中国台湾经济日报报道,鸿海2月14日宣布斥资约1.48兆越南盾(约4.28亿元人民币),取得越南北江省土地。鸿海指出,本次交易主要是为满足运营需求,扩充产能。市场推测,是为了满足生产MacBook及iPad产能需求。鸿海昨日发布公告,子公司FulianPrecisionTechnologyComponentCo.,Limited在位于越南北江省越安县光州工业区取得45.11万平方公尺土地使用权,

芯城品牌采购网

7334

近期,据全球半导体观察不完全统计,50余家半导体厂商先后发布了2022年第四季度及全年预告。总体来看,2022年第四季度及全年财报以业绩下滑为主,亏损者过半,其中IC设计为重灾区。但其中也不乏亮点,如国内上市设备公司业绩出现较大增长。此外,三星、英特尔以及我国部分半导体企业也在危机中寻求转变,新的业务增长点为企业带来了新的机遇。IC设计、代工与封测、设备领域如何?从已披露财报预告的企业数据看,有2

芯城品牌采购网

8326

近日,苏州工业园区集成电路产业投资发展有限公司、集成电路产业园、集成电路产业基金揭牌。其中,集成电路产业基金包括一只天使种子基金、一只成长基金,总规模50亿元,重点孵化引导产业落地及支持产业链上各成长期项目,支持企业做大做强。集成电路产业是电子信息产业的重要组成部分,是苏州起步较早、重点发展的产业之一。目前,苏州已经形成了芯片设计、晶圆制造、封装测试为核心,设备、材料、软件为支撑的完整的产业链条,

芯城品牌采购网

8360